欢迎光临~湖南省天怡新材料有限公司
语言选择:
∷
Toggle navigation
导航菜单
网站首页
公司简介
产品中心
分子筛
助剂
新闻中心
公司新闻
行业新闻
招聘信息
下载中心
帮助文档
档案下载
产品应用
联系我们
公司新闻
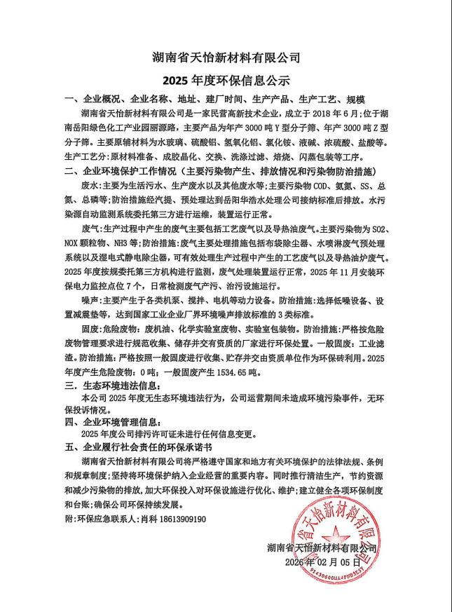
湖南省天怡新材料有限公司2025年度环保信息公示
上一个:
湖南省天怡新材料有限公司2024年度环保信息公示
没有下一个
相关新闻
湖南省天怡新材料有限公司环保信息公示
2022-11-08
湖南省天怡新材料有限公司2023年度环保信息公示
2024-05-06
湖南省天怡新材料有限公司2024年度环保信息公示
2025-09-23
栏目导航
公司新闻
+
行业新闻
+
招聘信息
+
新闻中心
湖南省天怡新材料有限公司2025年
湖南省天怡新材料有限公司2024年
湖南省天怡新材料有限公司2023年
分子筛厂家讲解杂原子分子筛的高温水
分子筛厂家讲解合成过程中分子筛晶体
联系我们
联系人:赵先生
手机:13902028378
电话:13902028378
邮箱:maudaa@qq.com
地址: 湖南省岳阳市云溪区湖南岳阳绿色化工高新技术产业开发区
分享
手机
分类
顶部